
Wir sind ein „fensterloser“ Haushalt. Deshalb dieser Name in Anlehnung an mein lieblings Betriebssystem.
Diese Morsetaste ist eine Weiterentwicklung meiner Morsetaste die ich hier beschrieben habe. Sie hat andere Funktionen bei gleichem Aufbau. Der wesentliche Unterschied: Der Keyer hat einen einprogrammierten Sequenzer. Zunächst mal folgendes:
1. Es ist eine einfache Taste mit der normalen 1:3 Einteilung.
2. Sie wird mit Standartgebemechaniken bedient.
3. Tempobereich etwa 30 bis 180 BpM
4. Eine Handtaste ist auch anschließbar. Sie muss die Spitze( Punkteingang) nutzen.
5.Vier Standardtexte. Diese Texte werden per Tastendruck aufgerufen und ausegegeben. Die Texte sind immer Endlosschleifen. Deshalb sind in meinen Beispieltexte am Schluß auch immer einige Leerzeichen. Soll ein Texte nur einmal ausgegeben werden, muss am Textende ein „~“ geschrieben sein.
6. Tunesignal. Hier wir auf Tastendruck ein Dauersignal erzeugt. Dieses Signal wird mit dem Gebrauch der Paddle beendet.
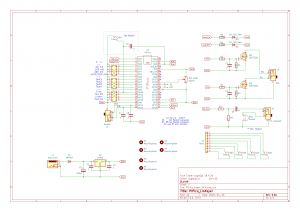
Hier zunächst einmal der Schaltplan.
Wenn ihr in den Schaltplan klickt erscheint er in groß auf dem Monitor. Der wesentliche Teil dieser Software wird am Block J1 eingestellt. Hier wird die Verschiebung zwischen PTT-Signal und CW-Signal bestimmt. Die Verschiebung wird hier in Schritten von 50mS bis 250mS festgelegt. Ich habe diese Verschiebung mit meinem einfachen Scope abgebildet.
Das gelbe Signal ist der Mithörton und das blaue Signal das CW-Zeichen richtung TRX. Dieses Bild zeigt auch, warum der Mithörton beim Trx abgeschaltete sein sollte. Er erscheint deutlich später als die Paddlebewegung!
Das zweite Bild zeigt den Rahmen, den das PTT-Signal um das CW-Zeichen bildet.
Hier bildet das gelbe Signal die PTT und das blaue Signal zeigt ein „S“. Wir können erkennen, die PTT verändert nirgendwo das CW-Zeichen. Der „PTT-Nachlauf“ wird mit gestecktem Jumper au 200mS festgelegt und ohne Jumper auf 100mS. Wird ohne einen Jumper in J1 gesendet, ist die Nachlaufzeit ca 450mS.
7. Die K3NG-Schnittstelle. Ich weißnicht was K3NG mit seiner Taste alles macht. Zufällig habe ich bemerkt, das sich meine Taste über diese Schnittstelle zu Ausgabe von Texten aus dem Logbuch überreden läßt. Meine Einstellungen beschränken sich auf die Tastenschnittelle und die Baudrate. Mein Keyer erwartet hier 9600 Baud. Das klappt beim CQRLOG.
Wie der Symlink /dev/0_Linkeyer erstellt wird habe ich hier beschrieben. So ein Symlink hilft den Keyer immer richtig zu erkennen.
Die Widerstände R7,R8 und der Kondensator C6 sind selbst zu bestimmen. Sie sind als Spannungsteiler gedacht. Der schon mehrfach erwähnte Om will an den Ausgang ein kleines Mischpult für den Stationskopfhörer anschliessen. R8 sollte 1Kohm sein. R7 wird je nach Spannungspegel angepasst. Der C6 muss ebenfalls probiert werden. Bei Nichtgebrauch einfach R8 offenlassen und die beiden anderen durch Brücken ersetzen.
Die Software findet ihr bei Github hier. Die Nutzung ist für den privaten Gebrauch gestattet. Eine gewerbliche Nutzung mus mit mir abgesprochen werden.