Als Ergebnis eines anderen Beitrages hier und nach einem Blick in die Bastelkiste ist diese kleine Gerät entstanden. In meiner Bastelkiste war ein bisher unbenutzter Antenneumschalter. Naja und ich hatte auch noch diesen WaveShareZero.
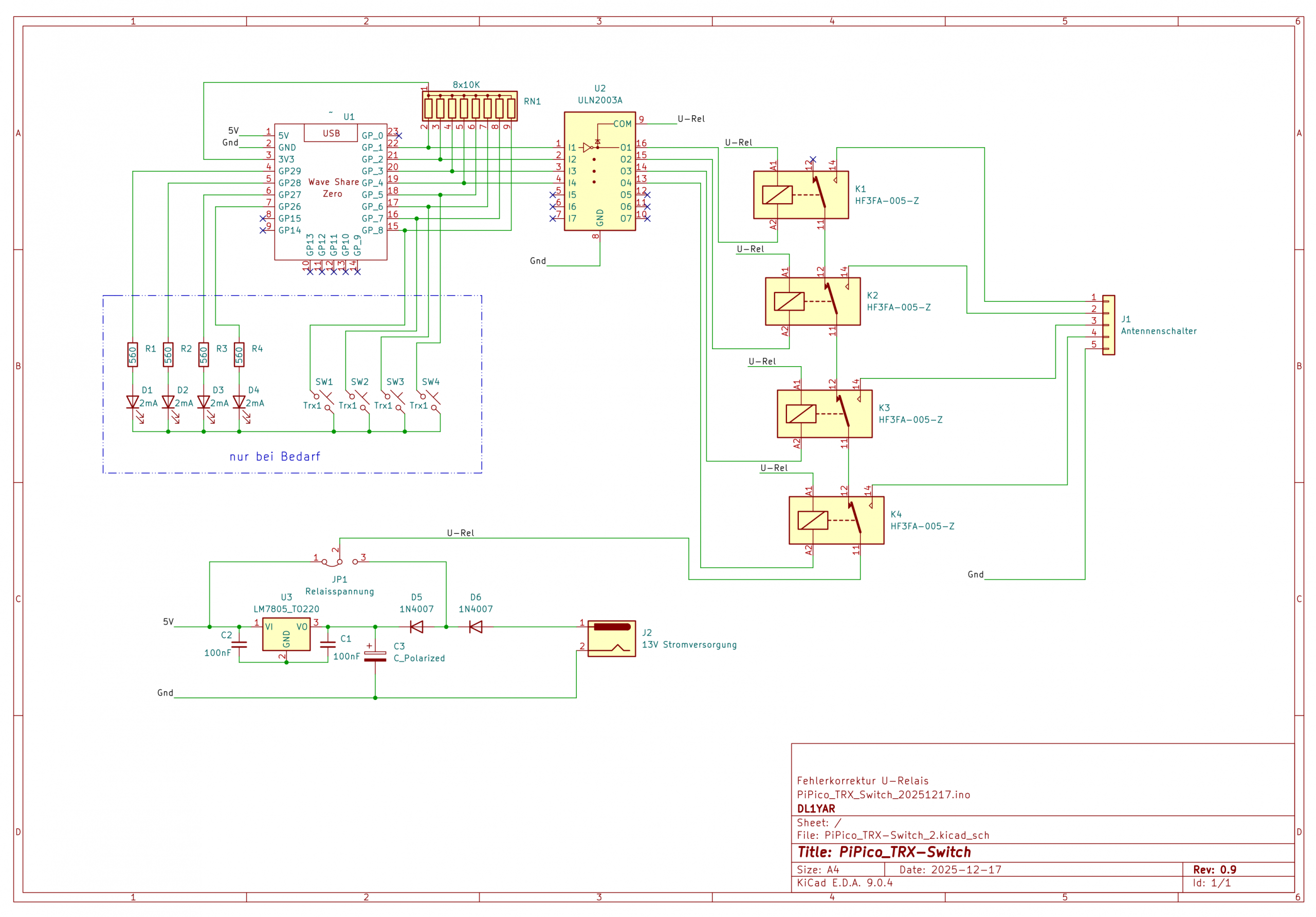
Mich störte das Umschrauben der Koaxkabel ,wenn ich den TRX wechseln woltte. Nachem ich die oben aufgeführten Teile in der Bastelkiste gefunden hatte ging es los. Der Schaltplan war schnell skiziert und sieht so aus:

Die LED müßen 2mA-Typen sein. Wenn die Schaltung am PC betrieben wird darf auf Taster und LED verzichtet werden. Auf eine Platine habe ich verzichtet. Mein Aufbau sieht so aus:

Unter dem oben sichtbaren Platinchen befindet sich eine gleich kleines Platinchen mit vier 5v-Relais. Auch die waren in meiner Bastelkiste! Es dürfen auch 12V-Relais verwendet werden. Hierfür ist nur der Jumper1 entsprechend zu setzen.
Mein TRX-Schalter besteht aus dem oben erwähnten Antennenschalter und ist auf eine metallene Buchstütze montiert. Auf dem Foto sind nur zwei der möglichen vier TRX verbunden.

Das Wavesharemodul ist ein enger Verwandter des Raspberry PiPico. Die notwendiger Software habe ich hier abgelegt. Sie kann mit der ArduionIDE auf das Modul programmiert werden. Wer sich das nicht traut, kann auch ganz einfach die *.uf2-Datei auf das kopieren. Dies geschieht auf das frische Modul dann per „Drag and Drop“!
Die Funktion ist einfach beschrieben. Über die USB-Schnittstelle wird an das Gerätchen „Trx1“ , „Trx2″,“Trx3″,“Trx4“ oder „Trx0“ gesendet. Bei Linux Mint sieht das so aus:
#!/bin/bash
#kleines Script, um mit einem Waveshare-Zero TRX umzuschalten
echo Trx1 > /dev/TRX
Dieses Script habe ich auf dem Bildschirm abgelegt und ausführbar gemacht. Wer möchte kan auch noch ein kleines Icon installieren und dann kann es so aussehen.

Es ändert sich in der Zeile nur die Nummer beim Trxx!!
an der Zeile ist auch zu erkennen das es keine typische
/dev/ttyACMx Schnittstelle ist. Ich habe auf meinem PC für mich entsprechende RULES geschrieben. Wie das geht habe ich hier erklärt.
Wenn es zu Problemen mit den Einstelungen der Schnittstelle /dev/ttyAxxx kommt hilft folgendes.
Die ArduinoIDE starten.
Anschließend in dem Terminal 9600 Baud einstellen
Ein Kommando Trx1 (oder ähnlich) senden
Danach mit auf der Konsole stty -a -F /dev/ttyACMx eingeben
(ACMx steht für das richtige Device) Die dann ausgebene Zeile in das Script VOR echo Trx? eintragen und speichern. Jetzt klappt es!
Ihr baut dieses Gerätchen mit eurem Risiko ein. Ich hafte nicht für Fehler oder Schäden. Bei mir funktioniert es prima.
Falls ihr Fragen habt oder hilfe braucht, ihr könnt mich per Mail hier erreichen