WaveShareKeyer für das V-Band mit Sonderfunktion

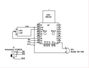
Ich habe hier den Highspeddkeyer mit einer anderen Software versehen. Die Schaltung und der Aufbau sind absolut identisch. Das Besondere hier ist so etwas ähnliches wie ein „Mousejiggler“. Wer nur die Sonderfunktion braucht, kann nur das Platinchen in einen USB-Port stecken das reicht. Alle drei Minuten wird ein STRG-Tastendruck erzeugt. das verhindert in vielen Fällen den Sperrbildschirm des PC. Ausserdem hält es den Kanal im V-Band aktiv. Wie das V-Band erreicht wird habe ich hier beschrieben. Wenn das Poti und die Klinkenbuchse montiert ist, ist der Aufbau erledigt!!Auf den Buzzer darf verzichtet werden. Die Software zu diesem „Mikroprojekt“ steht hier zum Download bereit.

Seid dem Erscheinen dieses Artikels im Funkamateur 1/2026 sind schon ein paar Wochen vergangen. Es haben mich einige Fragen erreicht mit dem Inhalt: “ Kannst Du nicht…….“
Ja kann ich . Nicht alles aber eine zweite Funktion ist hinzu gekommen. Der Keyer kann nun die Funktion des WaveShareHighSpeedKeyer  mit über-nehmen. Natürlich hat dies Änderung kleine Einschränkungen. Die Geschwichwindigkeitsänderung funktioniert nicht mer wie gewohnt bei der Highspeedfunktion. Das heißt ich muss beim Programmierne bzw flashen den Geschwindigkeitsbereich wählen. Bei der V-Band-Funktion ist die Junkertase nicht mehr funktionsfähig. Der Vorteil für diejenigen, die sich erst im Morsen üben ist jetzt aber auch da. Sie können ihre Übungstexte direkt in einen Editor schreiben und kontrollieren. Wr den Keyer in den USB-Port steckt landet bei der WaveShareHighSpeedKeyerfunktion. Wenn er die Paddle gedrückt hält, hat er den V-Bandkeyer. Am Aufbau ändert sich nichts. Die Software zu dieser Änderung ist hier zum Download bereitgestellt.
Es gilt wie immer, nur die private Nutzung ist erlaubt!